学院动态
去年冬季至今,渭北旱塬区遭遇罕见的冬、春、夏三季连旱,降水量较多年平均值减少80%,且春玉米孕穗期伴随持续高温;今年9月...
2025年11月8日,由白俄罗斯国家通讯社、国家电视2台及《星报》组成的媒体代表团一行5人到访陕西杨凌示范区,走进上合组...
2025年11月9日,由国家特色油料产业技术体系杨凌综合试验站主办的宜机收芝麻新品种机械化收获现场观摩会在西北农林科技大...
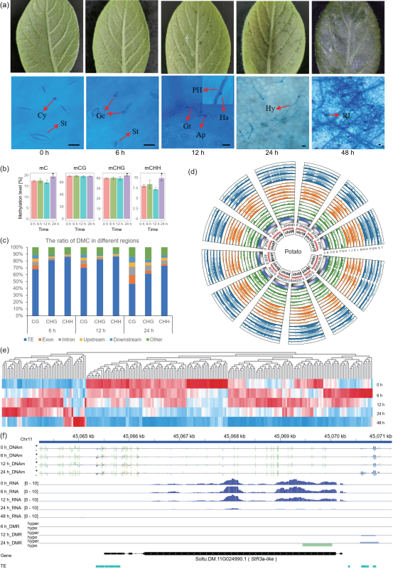
近日,农学院非生物胁迫耐受机理团队在国际知名期刊《The Plant Cell》在线发表题为“Population Tr...
全球气候变化加剧了生物和非生物逆境的发生频率和严重程度,对作物高效可持续生产构成了严重威胁。培育兼具高产与抗逆性的小麦品...


















