近日,西北农林科技大学农学院小麦抗病团队在国际期刊《Plant Communications》发表题为“Wheat Yr6 locus allelic to Pm5 harboring an NLR gene pair confers stripe rust resistance”研究论文。该研究为利用成对NLR蛋白防控小麦多种病害提供了遗传、分子及进化层面的理论指导。

小麦是我国最重要的粮食作物之一,而条锈病是全球小麦生产的“毁灭性病害”——一旦暴发,可导致小麦减产20%-50%,严重时颗粒无收。长期以来,由于小麦抗病基因多样性衰退,条锈菌频繁突破品种抗性,给我国西北、西南等小麦主产区带来持续威胁。
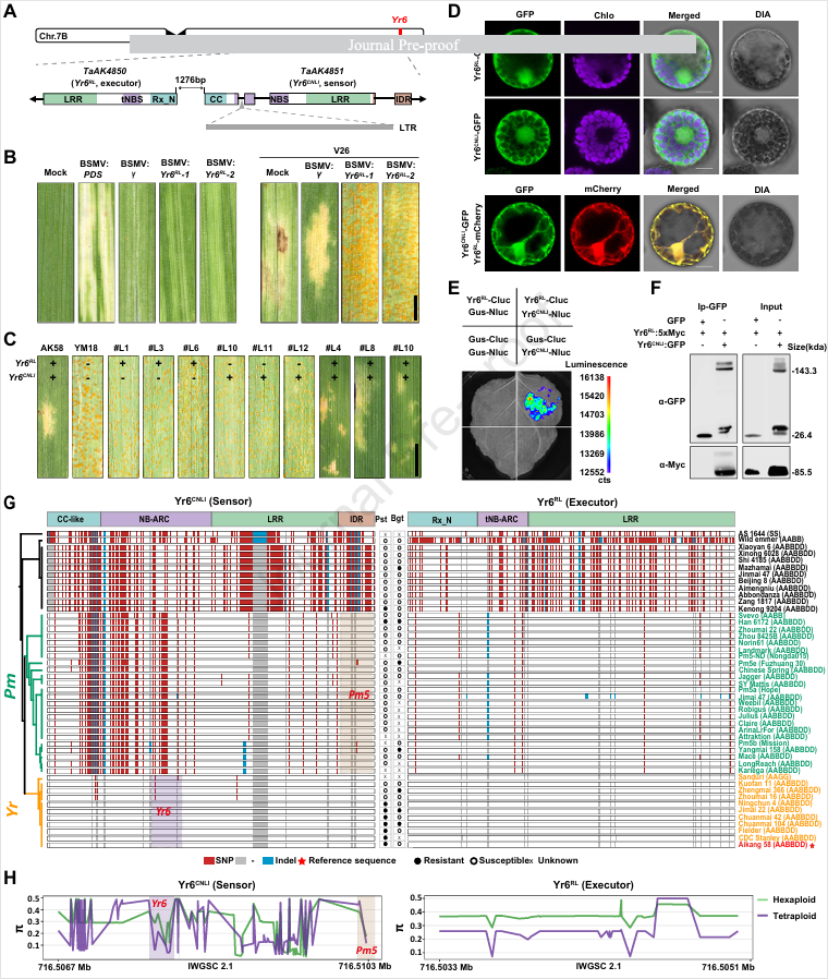
该研究通过EMS诱变、基因沉默和遗传转化实验证实,Yr6^CNLI与Yr6^RL在基因组中相邻分布,且通过协同作用赋予小麦条锈病抗性。与其他成对NLR蛋白一致,该研究的遗传与分子数据表明,Yr6^CNLI与Yr6^RL形成异源复合物,共同调控条锈病抗性。部分Yr6^RL或Yr6^CNLI表达量较低的植株表现出感病表型,提示仅当两个基因的表达量(或丰度)均达到特定阈值时,才能赋予小麦完全的抗性。该研究还为培育广谱抗性小麦品种提供了新思路:Yr6(抗条锈病)与Pm5(抗白粉病)为同一抗病基因座上的不同单倍型,且二者的抗性均依赖于该成对NLR系统。Yr6/Pm5的进化轨迹显示,Pm类基因起源于四倍体小麦祖先,而Yr类基因可能源自外源渗入。尽管Yr6/Pm5均抗活体营养型病原菌,但其进化出两个不同的病原菌识别结构域:一个位于IDR区域(Pm类基因),另一个位于NB和CC结构域(Yr类基因)。此外,建议将Yr6(小种特异性抗性基因)与Yr29、Yr30、YrZH22等成株期抗性基因进行聚合使用——该基因组合适合在我国西北地区推广,但应避免在西南地区使用。

西北农林科技大学韩德俊教授、王晓杰教授、吴建辉副教授、南京农业大学李刚博士与中国科学院遗传与发育生物学研究所刘志勇教授为共同通讯作者,我院2022级博士生孙唯航与2024级博士生董海涛为论文第一作者。该研究由西北农林科技大学农学院主导,联合中国科学院遗传与发育生物学研究所、南京农业大学、山东省农业科学院等单位协同攻关。该研究得到国家自然科学基金(项目编号:32272088、32372562、32421004、32472103)、国家重点研发计划(项目编号:2021YFD1401000)、陕西省自然科学基础研究计划(项目编号:2019JCW-18、2020JCW-16)等项目资助。
论文链接:https://doi.org/10.1016/j.xplc.2025.101541
编辑:郭超
终审:吴清华