近日,西北农林科技大学农学院单卫星教授团队在国际期刊《Plant Physiology》发表题为“The susceptibility factor RTP1 negatively regulates Arabidopsis immunity by interacting with the cytochrome P450 protein CYP71B3”的研究论文。我院21级博士研究生魏玉树和22级硕士研究生宗德乾为论文第一作者,单卫星教授与强晓玉为论文通讯作者。

疫霉菌会引发毁灭性植物病害,严重威胁可持续作物生产。由于基因型特异性抗病性的丧失,鉴定并理解介导植物感病性的免疫因子具有重要意义。拟南芥(Arabidopsis thaliana (L.) Heynh.)感病因子抗寄生疫霉蛋白1(RTP1)的功能缺失会使拟南芥产生广谱抗病性。该研究创新性地从植物感病因子角度切入,揭示了RTP1通过调控下游免疫因子影响植物抗病性的新机制。
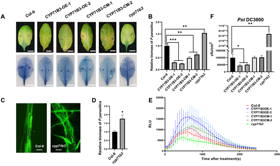
研究团队通过RNA测序分析发现,在RTP1功能缺失的突变体中,一个未表征的细胞色素P450家族成员CYP71B3的表达显著上调。深入研究表明,CYP71B3作为免疫正向调控因子,其功能缺失会导致植物的病原相关分子模式(PAMP)触发的活性氧爆发降低,以及对多种病原菌的易感性增加,包括卵菌寄生疫霉和细菌丁香假单胞菌;而过表达则能显著增强植物抗病性PAMP触发的活性氧氧爆发。分子机制解析显示,CYP71B3定位于内质网且通过其I-38残基与RTP1相互作用并被其削弱稳定性,该残基对其免疫功能和酶活性至关重要。进一步研究发现,CYP71B3的表达受转录因子bZIP60的调控。

综上,这项研究创新性地揭示了植物感病因子通过影响P450酶CYP71B3的稳定性来影响免疫反应的新机制,为作物抗病育种提供了重要理论依据。该成果对解决由卵菌和细菌等引起的作物病害问题具有重要指导价值。
该研究工作得到国家自然科学基金(项目编号:31872657)、国家重点研发计划(项目编号:2017YFD0200602-2)、国家现代农业产业技术体系(项目编号:CARS-09)以及国家外国专家局(高等学校学科创新引智计划,项目编号:B18042)的资助。
原文链接:https://doi.org/10.1093/plphys/kiaf284
编辑:郭超
终审:吴清华