一、学校简介
枣庄学院是山东省属普通本科高校,坐落在“工匠鲁班·科圣墨子”的故里——山东省枣庄市。京沪高铁、京台高速公路等穿境而过,交通十分便利。学校市中校区占地面积1142亩,正在建设的新城校区占地1885亩,现设有教学院(部)22个,普通本科专业65个,本科专业涵盖文学、理学、工学、经济学、管理学、教育学、历史学、法学、艺术学、农学等10大学科门类,在校生近2万人。
学校建有省级院士专家工作站、省级工程技术研究院(中心)、省级重点学科、省级高校重点实验室、省级高校人文社科基地等科研教学平台18个。建有世界展陈面积最大、亚洲唯一的世界语博物馆。
学校现有专任教师1000余人,其中国家级人才12人、省部级人才19人,专兼 职博士生、硕士生导师80余人,与天津大学、中国科学院大学、聊城大学、曲阜师范大学等联合培养博士研究生、硕士研究生;建有山东省黄大年式教师团队2个,山东省高校青年创新团队12个。
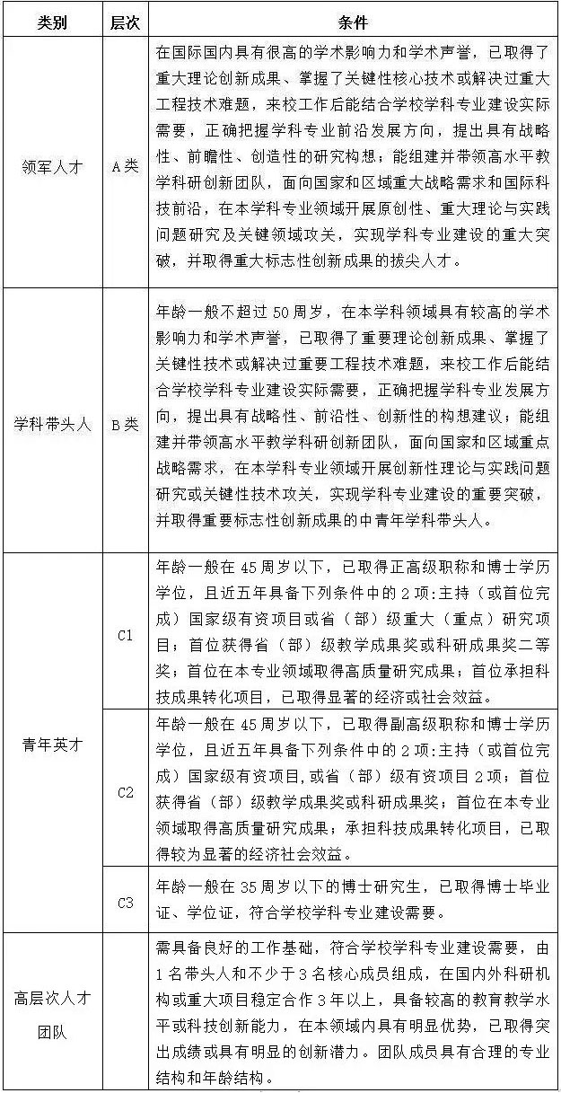
二、引进人才分类

三、引进方式及待遇
(一)和学科带头人
“”和“学科带头人”可采取全职引进或柔性方式引进。
全职引进人才实行年薪制,学校在聘期内提供安家补助、团队建设经费、周转房等优惠政策,具体标准“一人一议”、“一事一策”。标准详见下表:

柔性引进人才实行协议薪酬制,具体标准视在校工作时间、工作业绩等协商确定,“一人一议”、“一事一策”。
(二)青年英才
“青年英才”可采取全职长期聘用或全职短期聘用方式引进。
长期聘用人才享受国家规定的工资、福利等待遇,同时学校为人才提供安家费、科研启动经费、海外访学经费、周转房(或租房补贴)等人才政策,具体待遇根据个人学术水平等情况协商确定。
全职聘用人才进校工作后,可申报学校“青檀学者”人才工程项目,入选后享受60万元/年或30万元/年或10万元/年的人才津贴。标准详见下表:

短期聘用人才聘期一般为3-5年,聘期内实行协议薪酬制。学校与短期聘用人员签订聘用合同,明确目标任务,若聘期内超额完成合同规定的工作任务,协议薪酬可上浮。上浮金额依据合同约定标准确定,最高不超过20万元/年。学校为人才提供安家补助、科研启动经费;聘期内,提供周转房(或租房补贴),缴纳社保,发放福利。

(三)人才团队
人才团队带头人的引进待遇参照“”或“学科带头人”待遇执行;团队核心成员待遇参照“青年英才”短期聘用人才待遇执行。
四、引进计划

五、报名
应聘人员请据实填写《枣庄学院2022年公开招聘工作人员信息登记表》,连同个人简历电子版以压缩包形式发送至“6778@vip.163.com、uzzedu@126.com”和“各学院联系人电子邮箱”,邮件主题格式为“人才层次+姓名+专业+中国博士人才网”(如:“C3+张XX+信息与通信工程+中国博士人才网”)。
六、联系方式
联系人:李老师、孟老师
电 话:0632-3786856
地 址:山东省枣庄市北安路1号枣庄学院人才工作处
邮 编:277160